全國服務熱線:

185-6666-1105

0755-23339945

新聞資訊

News information

各種視頻監控液晶拼接墻方案的比較

閱讀【1621次】 日期【2018-07-27】

      視頻監控拼接屏系統廣泛的今天,幾乎沒人甘愿每天盯著小小的電腦監視器,且顯示的視頻路數無法滿足實踐要求,因此,建立一個可以會合監控的電視墻環境,幾乎成了每個監控項目都有必要要處理的問題。那么,針對市場上五花八門的視頻監控上墻處理方案,我們來做一番比較。


方案1、運用 DVR 、NVR 直接拼接屏顯示上墻


    不得不說,這種辦法是本錢最低價的,但這兒有不少束縛:


      無法完結松散點的會合上墻。比方連鎖運營的酒店,假設我在總部建立一個會合上墻的環境,這個就很麻煩了。這兒邊要考慮的當地非常多,包括網絡環境、映射、帶寬、碼流等。
      不能隨意控制,要控制只能去操作那個DVR。假設一臺DVR上設置好了16路攝像機,當你想控制某個畫面時,你還得記住它在哪個DVR上,然后到那個DVR上去操作鼠標。
      布局環境上的影響非常大。比方專業的上墻環境,放置設備的機柜在電視墻后邊,而需求用電視墻前面的操作臺坐席來控制大屏。這個時分,用這個辦法顯著就很麻煩了,由于你不可能把DVR放在大屏后,而拖了好多個長長的鼠標線到操作臺坐席上。


方案2、運用模擬矩陣



      常見的結構圖如上,這種運用場景下,應該說是一種專業上墻辦法了。我們可以看出,雖然仿照矩陣本身不貴,但要運用許多的視頻線,甚至光端機,并且有必要要從攝像機所在位置拉線到中心來,這個施工本錢會非常高。更重要的一點是,這種辦法更適合  仿照攝像機和DVR,但高清網絡時代,大部分IPC根柢沒有視頻輸出,那么這種辦法就會墮入死局,這也是傳統的仿照矩陣廠商在高清時代碰到的一個最大應戰。


      方案3、運用解碼器
      解碼器真是一個很虛幻的概念,現在市場上,99%的解碼器都是由DVR/NVR底板做成的,甚至連程序都不變,幾乎都沒有獨立的SDK協議。這樣來看,運用解碼器的方案其實和第一種運用DVR和NVR的方案沒有根柢差異,這種情況下,它的好壞點也非常清楚了,這兒就不贅述了。


      方案4、運用數字矩陣
      數字矩陣是一款將前端數字視頻信號進行解碼上墻的中高端解碼設備,其信號的輸入端為千兆網口,輸出端為標準的VGA/DVI/HDMI視頻接口,可直接聯接閃現屏,也可聯接拼接控制器。它除了具有仿照矩陣和解碼器的全部功用之外,還具有更多的功用和更強的解碼才干。可以支撐不同廠商的DVR、DVS、IPC、NVR設備一同解碼上墻,并具有視頻切換、畫面切開、畫面拼接、輪循閃現、云鏡控制、錄像回放、報警聯動等功用,它的優勢有:


     兼容性好
     通過插件技術,運用私有協議或SDK,能完美兼容不同廠商的各種DVR、DVS、IPC、NVR等前端數字視頻設備
支持畫面拼接選用先進的軟拼接技術,無需再額外配備拼接控制器、拼接矩陣或拼接盒,只需通過鼠標點擊,就可輕松完結2*2、2*3、3*3、3*4等多屏拼接,既便當,又節省本錢。


     報警聯動上墻
     結合銳眼專用視頻聯動報警主機或第三方網絡型報警主機,可完結視頻聯動報警上墻,對前端有報警信號發作的相關攝像頭的視頻進行彈窗上墻閃現,并用動靜和顏色提示用戶。


      支持更多的輸入
      不同于一般數字矩陣只需幾十路的輸入束縛,由于選用“途徑+數字矩陣”的組合,支撐128路、256路或更多的視頻輸入,能滿足各種上墻規劃項目的需求。
常見的運用示意圖如下:


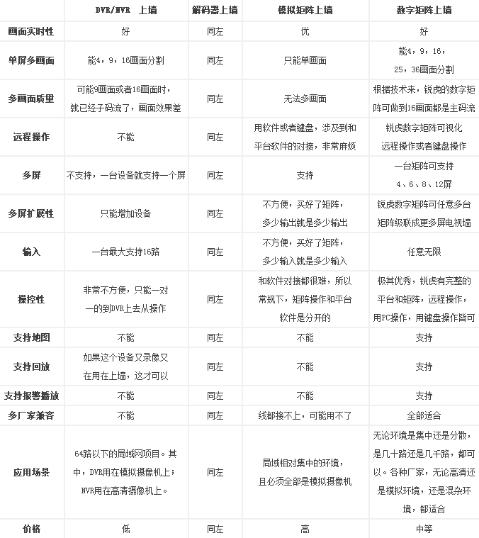
      幾種解碼辦法的比較


      通過對以上幾種上墻方案的分析,我們制作了一個比照表,具體如下:


blob.png

推薦展示

^
TOP